疫情风险地区图示图解(疫情风险地区分布图中国最新)
全国疫情风险城市有哪些(截至11月26日)
月26日起 ,北京海淀西三旗街道富力桃园C区由中风险地区调整为低风险地区。调整原因:截至2021年11月25日,海淀区西三旗街道富力桃园C区近14天内无新增本地病例及聚集性疫情报告 。这是区域风险等级调整的核心依据,表明当地疫情传播风险已显著降低。

022年11月25日0-24时 ,重庆市新增阳性感染者199+7522例,渝中区 、九龙坡区、江北区、南岸区单日新增超1000例,占全市感染人数一半。截至11月26日 ,高风险区3245个,低风险区防控措施以开州区为借鉴 。

黑龙江省哈尔滨市:11月26日以来有旅居史的人员。北京市 、陕西省咸阳市:11月28日以来有旅居史的人员。上述人员需主动向所在社区(乡镇)报备,并配合落实《眉山市重点地区入(返)眉人员分类管控措施一览表》中的防控要求,包括核酸检测、隔离观察等措施 。

截至11月6日19时 ,新一轮疫情已波及20个省(自治区、直辖市)38个市,全国现有高风险地区5个 、中风险地区66个,本轮疫情由多个不关联的境外输入源头引发。
具体名单如下:11月25日起划定高风险区渭城区中山街道办永绥街中央领域小区北区1号楼1单元。11月26日起划定高风险区秦都区马泉街道粉铺村西一街71号至163号区域;长武县彭公镇彭北村。
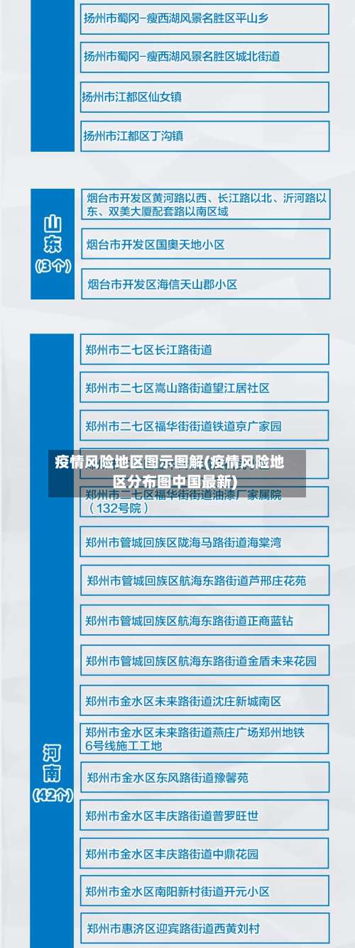
全国疫情最新中高风险地区名单全国疫情最新中高风险地区名单图片_百度...
截至近来 ,国内共有2个高风险地区,76个中风险地区,主要分布在陕西省、河南省、浙江省等地 ,以下为详细信息(数据不包括港澳台地区):高风险地区:具体地区名单会随疫情形势动态调整,可通过权威渠道实时查询 。
高风险等级地区:以县、市(区)为单位,累计病例超过50例 ,且14天内有聚集性疫情发生的地区。中风险地区:以县市区为单位,存在以下两种情况之一的地区:14天内有新增确诊病例,且累计确诊病例不超过50例;或累计确诊病例超过50例 ,但14天内未发生聚集性疫情。
河西区(1个):天塔街清海湾大众浴池 。滨海新区(1个):天津临港经济区东方星城。山东省 青岛市(2个):莱西市第七中学(龙口东路25号),龙口东路18号安居小区。威海市(2个):威海经济技术开发区华夏路51号鼎信大厦,威海火炬高技术产业开发区古寨东路145号渊源澡塘 。

全国疫情中高风险地区名单最新
〖壹〗 、截至近来,国内共有2个高风险地区 ,76个中风险地区,主要分布在陕西省、河南省、浙江省等地,以下为详细信息(数据不包括港澳台地区):高风险地区:具体地区名单会随疫情形势动态调整 ,可通过权威渠道实时查询。
〖贰〗 、使用“国务院客户端 ”APP进行查询,该应用会每天更新中高风险地区目录。 通过全国疫情风险等级查询小程序进行查询 。
〖叁〗、中高风险地区分布截至2022年7月12日8时,全国共有高风险地区270个、中风险地区508个 ,主要分布在江西 、海南、河南、甘肃 、广东、内蒙古、山东 、天津、福建、陕西、辽宁 、安徽、江苏、北京 、上海等地。黑龙江省七台河市未被列入中高风险地区名单。
〖肆〗、近期国内多地出现新冠肺炎关联病例,各地疫情风险等级随时发生变化,以下是国内中高风险地区名单 ,将持续更新最新消息,详情请见下文 。
〖伍〗、截至3月21日24时,全国现有38个高风险地区 ,602个中风险地区。以下是高风险地区的详细名单:天津市 西青区(2个):精武镇“和光尘樾”一期建筑工地,西营门街跃升里商业街西区(三区)。河西区(1个):天塔街清海湾大众浴池。滨海新区(1个):天津临港经济区东方星城 。
〖陆〗 、在微信中查看全国疫情中高风险地区名单,可通过“粤省事”小程序实现,具体操作如下:工具/原料 手机微信app方法/步骤 打开微信搜索功能打开手机中的微信app ,点击顶部“搜索 ”选项。进入粤省事小程序在搜索页面输入“粤省事”,点击搜索结果中的“粤省事”小程序。
长沙中风险地区有哪些(持续更新)
截至2022年3月21日,长沙中风险地区如下(后续可能随疫情防控形势调整 ,需持续关注官方信息):天心区大托铺街道火云山庄烤全羊店(湘江南路店)自2022年3月20日起被划定为中风险地区,天心区其他区域风险等级不变 。
近来长沙没有中高风险区,但都是低风险区。高危地区:一般指新冠肺炎确诊病例超过50例 ,14天内出现聚集性疫情;中度风险地区:14天内有新增确诊病例,新冠肺炎累计确诊病例不会超过50例;确诊病例50余例,14天内无聚集性疫情。
现在从张家港到湖南长沙中间是经过两个中风险地区的 ,但是我们是可以避开的,关键看你怎么去,如果直接坐飞机去的话就没有问题 。
春节回长沙人员最新规定(更新时间:2022年1月17日)主动报备要求近14天内有中高风险区、封控管控区旅居史 ,或有本土疫情所在地市旅居史的人员,以及与各地公布感染者行动轨迹有交集的来(返)长人员,必须第一时间主动向所在社区(村)或学校报备。
高风险区实行“足不出户、上门服务 ”,连续7天无新增感染者降为中风险区 ,降为中风险区后连续3天无新增感染者降为低风险区。其他地区对近7天内有高风险区旅居史人员,采取7天集中隔离医学观察措施 。中风险区实行“足不出区 、错峰取物”,连续7天无新增感染者降为低风险区。
如有国内中高低风险区旅居史的 ,请配合社区做好隔离医学观察、核酸检测、健康监测工作。
发表评论