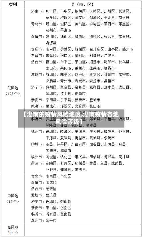
【湖南的疫情风险地区,湖南疫情各地风险等级】
湖南省属于几类流行风险地区
〖壹〗 、无法明确湖南省属于几类流行风险地区。关于新冠肺炎疫情风险等级 ,搜索到的最新信息为2020年3月数据,显示湖南省大部分县市区为低风险地区,但此数据当前已无借鉴价值 。若要了解关于新冠疫情的最新流行风险等级信息 ,建议通过湖南省卫生健康委员会官方网站或官方渠道获取。

〖贰〗、Ⅱ类地区(中风险): 上海、江苏 、安徽、江西、山东、河南 、湖北、湖南、重庆 、四川、贵州。这些地区伊蚊活跃期较Ⅰ类地区稍短,但仍有本土病例报告史,存在聚集性疫情潜在风险 。 Ⅲ类地区(低风险): 北京、天津 、河北、山西、辽宁 、西藏、陕西、甘肃。

〖叁〗 、Ⅰ类地区(6个) 包含浙江、福建、广东、广西 、海南、云南。这些地区媒介伊蚊活跃期长,历史登革热本地病例多 ,且发生过聚集性疫情,属于高风险区域。 Ⅱ类地区(11个) 包括上海、江苏 、安徽、江西、山东 、河南、湖北、湖南 、重庆、四川、贵州 。

〖肆〗 、湖南衡阳近来被划分为中风险地区,属于中高风险地区中的中风险。以下是关于湖南衡阳风险等级的详细解风险等级划分 湖南疫情风险区按照“低风险、中风险、高风险 ”三级标准划分 ,并根据疫情变化情况对各县市区疫情风险等级进行分类调整。

湖南哪个城市疫情最严重
湖南省疫情最严重的是邵阳县 。邵阳市就达49例,这说明,邵阳疫情是全省最严重的地区。而10月22日的数据又是邵阳近一周内新增阳性病例比较多的。
岳阳市华容县 。岳阳市华容县属于中高风险地区 ,华容县章华镇兴南村、章华镇南门菜市场,采取措施:足不出区 、错峰取物。区域内连续7天无新增感染者,且第7天风险区域内所有人员完成一轮核酸筛查均为阴性 ,降为低风险区。华容县,隶属湖南省岳阳市 。
邵阳。湖南省,简称“湘” ,是中华人民共和国省级行政区,省会长沙。湖南邵阳有疫情最严重,截至2022年11月10日邵阳新增3例确诊病例,无症状感染者41例 ,是湖南新增比较多的地区 。
天心区,开福区,望城区 ,长沙县,雨花区疫情比较严重。截至到2022年12月6日11时,根据湖南省疫情防控查询 ,湖南有41个高风险地区,主要集中在天心区,开福区 ,望城区,长沙县,雨花区。
全国疫情风险等级名单是?
〖壹〗、高风险等级地区:以县、市(区)为单位 ,累计病例超过50例,且14天内有聚集性疫情发生的地区。中风险地区:以县市区为单位,存在以下两种情况之一的地区:14天内有新增确诊病例,且累计确诊病例不超过50例;或累计确诊病例超过50例 ,但14天内未发生聚集性疫情 。
〖贰〗 、疫情等级划分的4个等级判定主要依据病例数、传播风险及区域防控需求,通常分为低风险、中风险 、高风险和重点管控区域(部分地区可能将“重点管控”单独列为一级或纳入高风险范畴)。以下是具体判定标准及说明:低风险地区判定标准:无新增本土病例:连续14天内无新增本地确诊病例或无症状感染者。
〖叁〗、查询全国中高风险区:在查询页面底部点击“查看全国中高风险疫情地区 ”,可获取实时更新的全国中高风险区列表 ,包含具体省份、城市及区域名称 。注意事项:风险等级划分依据为当地疫情形势 、病例数及传播风险,由省级卫生健康部门动态调整并公布。
发表评论