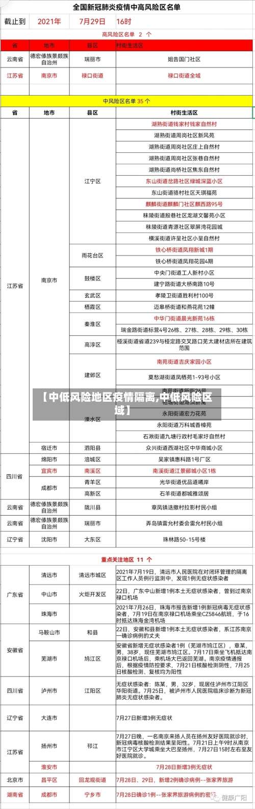
【中低风险地区疫情隔离,中低风险区域】
国家明确不隔离低风险地区了吗,不允许对低风险地区人员隔离吗
国家明确不隔离隔离低风险地区的人员,也不允许对低风险人员隔离 ,根据国家卫健委第九版防控方案中可以了解到:低风险区域人员离开所在的地区或城市,应持48小时核酸检测阴性证明 。对跨区域外出的低风险区域人员,不需要采取隔离管控措施 ,但要求3天内完成两次核酸检测,并做好个人健康监测。

疫情隔离根据规定,各地不得对低风险地区返乡人员各地不得实行集中隔离、居家隔离。对低风险地区跨省流动到城市的非重点人群 ,以及省内返乡的非重点人群一律实行健康码“绿码”通行,不得查验核酸检测证明 、不实行居家健康监测 。

不准对低风险地区人员采取限制措施对于来自低风险地区的人员,不得采取强制劝返、隔离等不必要的限制措施。这一规定旨在保障低风险地区人员的正常流动和权益。不准随意延长管控时间中、高风险地区及封控区 、管控区的管控时间应严格按照科学评估结果来确定 ,不得随意延长 。
不准对来自低风险地区人员采取强制劝返、隔离等限制措施低风险地区人员应享有正常出行权利,除特定场所要求核酸检测证明外,不得强制要求其接受隔离或劝返。例如,不得以“行程卡带星 ”等理由 ,拒绝低风险地区人员入住酒店、进入商场或乘坐公共交通工具。

为什么低风险地区还要隔离14天
从农村地区差异角度:不同农村地区情况不同,一些人口流动少 、外来人口少的地区,14天隔离效果可能不显著 ,反而增加生活不便 。对于这些地区,可考虑更灵活措施,如加强健康监测、要求提供7天内有效核酸阴性证明、回乡后进行几次核酸检测 ,同时做好个人健康申报和轨迹记录。
北京低风险地方回邢台过年让隔离14天的原因主要是当地防疫政策的要求,并且与低风险地区的具体情况有关。 防疫政策严格性: 正值春节期间,人员流动量大 ,为了有效控制疫情传播,各地的防疫管控措施通常会比平时更为严格。因此,即使来自低风险地区 ,也有可能根据当地政策被要求隔离 。
低风险地区隔离14天的原因也与当地的防疫政策有关,因为政策不同,有些地区不需要隔离,有些地区需要在家隔离 ,以防万低风险地区关闭社区是否合法取决于具体情况,需要结合各种因素做出准确的判断,因此不能说是法。
这种措施是为了最大限度地减少疫情传播的风险 ,保护公众健康。即便你的出发地被划为低风险地区,但由于疫情的复杂性,地方防疫部门可能会采取更为谨慎的态度 ,要求从有确诊病例的低风险地区返乡的人进行隔离 。因此,具体情况需要参照当地最新的防疫政策。
“低风险地区还需要隔离14天的原因跟所在地的防疫政策有关,因为各地政策不同 ,有的地区不需要隔离,有的则需要居家隔离,以防万一。一般情况下 ,从低风险地区到低风险是不需要进行隔离的,只要持有健康码绿码 、行程码绿码、体温正常即可通行 。
应该是当地防疫政策要求。低风险地区有两种形式,一种是无确诊病例的低风险地区,另一种是有确诊病例的低风险地区 ,正值春节,防疫管控措施要求比平时要严格,如果你是从无确诊病例的低风险地区返乡应该不会被要求隔离 ,如果你是从有确诊病例的低风险地区返乡就有可能被要求隔离了。
低风险地区回去要不要隔离14天
〖壹〗、关于从低风险地区回来的人是否需要隔离: 一般情况下:从低风险地区回到本地是不需要进行隔离的,只要健康码、行程码绿码 、测温正常即可正常通行 。 部分地区:防疫要求可能会更严格,无论来自低风险还是中风险地区 ,都需要持有48小时核酸检测阴性证明才能通行;少部分地区还会要求居家隔离7~14天。具体以当地疫情防控要求为准。
〖贰〗、低风险地区隔离14天的原因也与当地的防疫政策有关,因为政策不同,有些地区不需要隔离 ,有些地区需要在家隔离,以防万低风险地区关闭社区是否合法取决于具体情况,需要结合各种因素做出准确的判断 ,因此不能说是法 。
〖叁〗、这个需要看每个省市关于低风险地区的相关规定。如果该省市要求低风险地区人员报备而不报备是不可以的。如果在省内疫情低风险地区回来的话,是不需要隔离,也不需要做核酸检测的,甚至不需要到社区报备。但是 ,如果跨省回来的话,无论是在疫情低风险地区,还是疫情中高风险地区 ,都必须到社区报备 。
〖肆〗 、若真的有必要回来,必须按照规定到社区报备,并且居家隔离14天或集中隔 扩展资料如果在省内疫情低风险地区回来的话 ,是不需要隔离,也不需要做核酸检测的,甚至不需要到社区报备。但是 ,如果跨省回来的话,无论是在疫情低风险地区,还是疫情中高风险地区 ,都必须到社区报备。否则的话,就当是隐瞒行程 。
注意!该地发布医师考试疫情防控安排通知!
疫情防控须知基础材料要求:考生需如实填写健康承诺书、健康监测记录表,进入考场时查验48小时内核酸检测阴性证明、健康码 、行程码。特殊人群限制:核酸检测阳性者、隔离治疗期的新冠确诊/无症状感染者、未解除隔离的密接/次密接人员不得借鉴。陕西健康码灰码人员禁止入场,需转为绿码后按流程检测 。
上海 、广东、吉林、辽宁 、天津五个考区2021年医师考试考前通知中核酸时间要求及其他防疫要求如下:上海考区:核酸时间要求:从中、高风险地区抵沪(或有旅行史)的考生(在明确为“中、高风险地区”前14天之后返沪的) ,考试当天需持身体健康且核酸检测结果合格的检测报告方可进入考场。
原定考试时间:原定于9月18日至20日举行的2021年全国医师资格考试福建考区医学综合考试。后续安排:福建省医师资格考试办公室将根据疫情防控形势研判和国家部署,择期开考 。具体考试时间将另行通知。考生注意事项:请考生根据各地疫情防控工作要求,做好个人防护。
重磅!6月1日起,中国大陆入境日本无需检测隔离
从6月1日零点起 ,中国大陆入境日本无需检测和隔离,但需提供入境前7两小时的核酸检测阴性报告 。以下是关于日本最新入境政策的详细说明:分组管理政策:日本根据入境人员阳性率和各国疫情情况,将国家和地区分为蓝组(低风险)、黄组(较低风险) 、红组(高风险) ,不同组别防疫政策不同。
中国世界航班熔断政策自8月7日起大幅放宽,熔断周期缩短、可包容确诊人数增加,同时世界航班数量呈增加趋势 ,显示中国正逐步推进世界航空市场恢复。
美国自6月12日起取消世界旅客入境前核酸检测要求,彻底开放国门。政策调整核心内容美国疾控中心(CDC)于6月10日宣布,自6月12日起 ,世界旅客在登机飞往美国前无需出示新冠检测阴性证明 。
中国民航局正在与部分国家商谈,逐步、稳妥增加定期世界客运航班,以满足人员往来需要。以下为具体信息:航班熔断规则调整:自6月1日起,航班“熔断”规则改变 ,原先航班落地一周内确诊即触发熔断,改为航班落地5天内确诊才触发熔断。
从6月1日起,中国大陆 、中国香港、中国台湾的旅客出入马来西亚时 ,可使用自动通关闸门出入境,无需排队通过人工柜台通关 。政策背景与目的马来西亚内政部长赛夫丁宣布,为缓解通关拥堵问题 ,政府批准36个国家和地区的旅客使用自动通关闸门出入境,其中包括中国大陆、中国香港 、中国台湾。
国务院官宣:赴华入境隔离时间全面缩短至“7+3 ”根据6月28日中国卫健委发布的新型冠状病毒肺炎防控方案(第九版),境外回国人员的隔离管控政策有了重大调整。隔离时间调整:原先的隔离政策为“14天集中隔离医学观察+7天居家健康监测” 。现调整为“7天集中隔离医学观察+3天居家健康监测”。
对冲低风险地区来的人需要隔离算不算层层加码
国家卫健委在《新型冠状病毒肺炎防控方案(第九版)》相关问题解答中明确指出 ,当地不能对来自低风险地区的人员采取隔离、限制出行等“层层加码 ”的措施。
题主是否想问:“对中低风险地区来的人需要隔离算不算层层加码”?不算 。低风险地区为常态化管理是没有疫情的,是不需要隔离的,不属于层层加码 ,而中风险地区是需要隔离的,是属于层层加码的即为逐级增加任务和逐级提出各种要求。
其他“层层加码”表现形式:隔离场所收费:如贵州省毕节市、四川省南充市存在隔离场所收费问题。随意静默 、封城代替管控:如河南省郑州市存在随意静默、封城代替管控的情况 。对低风险地区人员采取强制措施:如黑龙江省大庆市、山西省太原市,对来自于低风险地区人员采取强制劝返 、隔离等限制措施。
国家需持续更新防控指南,明确低风险地区人员流动的具体要求(如核酸证明、健康监测方式) ,并禁止地方擅自加码。例如,2022年国务院联防联控机制多次发文,要求各地清理不符合国家规定的隔离政策 ,效果显著。建立政策解读与反馈机制,通过案例通报、培训等方式,帮助基层准确理解政策边界 。
例如 ,对低风险地区返乡人员,不得擅自加码要求隔离或限制出行;对中高风险地区人员,需严格落实核酸检测、健康监测等措施 ,但不得随意扩大管控范围。防止层层加码:地方在执行国家政策时,不得擅自增加隔离天数 、限制返乡人员流动或采取过度防控手段。
整治“层层加码 ”等问题 国家卫生健康委官方网站开通了疫情防控“九不准”公众留言板,群众近期反映的问题主要集中在三个方面 。
发表评论