北京疫情重点地区出京(北京疫情防控出京政策)
从北京首都机场和大兴机场进出京,行程码和健康码都不会变红
〖壹〗、从北京首都机场和大兴机场进出京,行程码和健康码确实不会变红。官方声明依据:北京卫视疫情防控新闻发布会已明确官宣,首都机场和大兴机场均不属于中高风险地区 。根据行程码和健康码的赋码规则 ,仅当人员停留或途经中高风险区域时才会触发变红机制,因此通过这两个机场进出京不会导致码色变化。

〖贰〗 、行程码和健康码状态:根据提供的信息,途径大兴机场高速行程码不会变红 ,健康码也保持绿色。这表明在正常的出行过程中,只要遵守相关的防疫规定,行程码和健康码不会因前往大兴机场而出现异常 ,为出行提供了一定的安全保障 。

〖叁〗、近来, 首都机场和大兴机场都不是中高风险地区,旅客无论从首都机场还是大兴机场乘机出行 , 行程码和健康码都不会变红。请大家放心。
〖肆〗、经过高风险地区,健康码是不会变颜色的 。市经信局还提醒,市民如果仅是经过中高风险区 ,健康码不会变颜色。市经信局再次重申,健康宝不采集个人位置信息,近来是根据权威部门数据进行健康状态标识,网上所称“路过中高风险地区就变色”是不准确的。
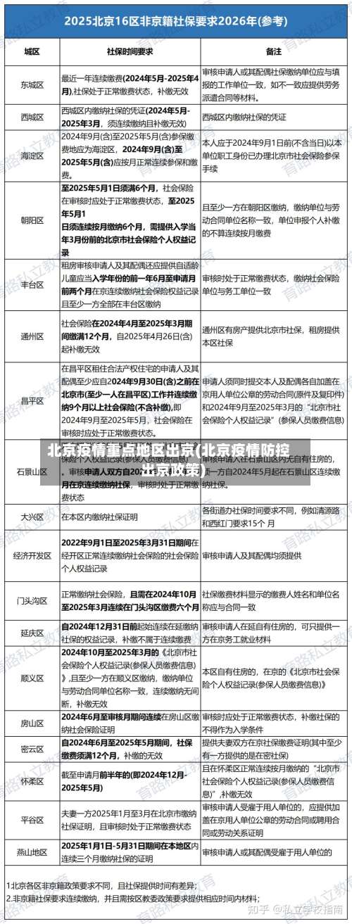
北京丰台区人员可以离京吗?
北京丰台区人员非必要不离京 ,风险区域人员原则上不出京,有1例以上本土感染者所在区人员非必要不离京,病例所在街道和单位人员原则上不允许出京 。具体如下:倡导非必要不出京:北京市倡导市民群众在京过年 ,非必要不出京,以减少人员流动带来的疫情传播风险。风险区域人员管控:风险人员要就地管控,防止风险外溢。
北京丰台区出京到外地是否需要隔离取决于目的地城市的防疫政策要求 ,同时丰台区人员非必要不出京,看丹街道 、新村街道人员原则上禁止出京,确需出京有特定条件 。
北京丰台出京可以返京 ,但需遵循进京政策有序返京。具体政策如下:进京政策基本要求:进(返)京须持48小时内核酸检测阴性证明和“北京健康宝”绿码。自2022年1月22日零时起至3月底,进返京人员抵京后7两小时内需进行一次核酸检测。

转扩!北京10天新增227例,都是谁?去过哪?
〖壹〗、总结:北京10天新增227例病例的身份信息因隐私保护未完全公开,但其活动轨迹和风险区域已通过流调明确 。当前疫情呈现“多点散发、聚集性传播 ”特征 ,防控重点在于阻断社区传播链和强化风险区域管控。公众需密切关注官方通报,配合落实防护措施,共同遏制疫情扩散。
〖贰〗 、021年4月22日,保利央华版话剧《如梦之梦》神州九城巡演首站在武汉首演 ,肖战在话剧中饰演五号病人 。2021年5月31日,肖战在北京卫视《618沸腾之夜》上演唱歌曲《让我留在你身边》和《竹石》 。肖战早年经历 2010年,肖战考入重庆工商大学现代世界设计艺术学院。
〖叁〗、点评:都是李世民惹的祸! 伍子胥 伍子胥(?—公元前484年)春秋吴国大夫 。名员 ,字子胥,是楚国大夫伍奢的次子。因楚平王十分昏庸,听信谗言 ,于七年(公元前522年)废太子建,杀太子师傅伍奢及其长子伍尚。伍子胥迅速逃离楚国,混出昭关(今安徽含山县西北) ,渡过长江,进入楚国的仇敌,日益强盛的吴国 。
发表评论