全国中高险疫情地区(全国中高风险地区最新进展)
全国疫情风险等级名单是?
〖壹〗 、高风险等级地区:以县、市(区)为单位 ,累计病例超过50例,且14天内有聚集性疫情发生的地区 。中风险地区:以县市区为单位,存在以下两种情况之一的地区:14天内有新增确诊病例 ,且累计确诊病例不超过50例;或累计确诊病例超过50例,但14天内未发生聚集性疫情。

〖贰〗、疫情等级划分的4个等级判定主要依据病例数 、传播风险及区域防控需求,通常分为低风险、中风险、高风险和重点管控区域(部分地区可能将“重点管控 ”单独列为一级或纳入高风险范畴)。以下是具体判定标准及说明:低风险地区判定标准:无新增本土病例:连续14天内无新增本地确诊病例或无症状感染者 。
〖叁〗、查询全国中高风险区:在查询页面底部点击“查看全国中高风险疫情地区”,可获取实时更新的全国中高风险区列表 ,包含具体省份 、城市及区域名称。注意事项:风险等级划分依据为当地疫情形势、病例数及传播风险,由省级卫生健康部门动态调整并公布。
〖肆〗、查询方式:点击进入上海本地宝的风险专题页面,可获取全面的风险地区数据。附加功能:关注微信公众号“上海本地宝” ,在对话框搜索【风险】,即可便捷获取实时更新的全国疫情风险等级和中高风险地区名单 。注意:以上数据仅限于中国大陆地区,不包括港澳台。
〖伍〗 、通常包括高风险区、中风险区的具体省份、城市及详细地址。注意事项:查询结果可能因数据更新时间略有延迟 ,建议以官方最新发布为准 。若搜索结果未直接显示“中高风险疫情地区 ”选项,可尝试更换关键词(如“全国疫情风险等级查询”)。部分渠道可能需跳转至外部小程序或网页,确保网络环境安全。
微信中怎么查看全国疫情中高风险地区名单
打开微信并进入小程序界面启动微信后 ,点击底部导航栏的“发现”选项,在发现页中选取“小程序”功能入口 。搜索并进入国家政务服务平台在小程序搜索框中输入“国家政务服务平台 ”,点击搜索结果中的官方小程序进入。选取疫情风险等级查询功能进入平台后 ,找到“各地疫情风险等级查询”服务模块并点击。
打开微信搜索功能打开手机中的微信app,点击顶部“搜索”选项 。进入粤省事小程序在搜索页面输入“粤省事 ”,点击搜索结果中的“粤省事”小程序。进入疫情区域页面在粤省事首页点击“疫情区域”选项,进入风险地区查询页面。查看风险地区名单页面会直接显示全国高风险和中风险地区列表 ,用户可滑动查看完整信息 。
选取“防疫查询 ”功能:在“城市服务”页面中,通过搜索或浏览找到“防疫查询”选项并点击。此功能专门提供疫情防控相关信息的查询服务。点击“全国中高风险疫情地区 ”:在“防疫查询”页面中,找到“全国中高风险疫情地区”选项并点击。系统将自动加载并显示最新数据 。
具体步骤:进入小程序入口打开微信 ,点击底部导航栏的“发现 ”选项,选取“小程序”功能。搜索政务平台在小程序搜索框中输入“国家政务服务平台”,或通过历史记录找到该小程序并进入。选取风险查询功能在小程序首页找到“各地疫情风险等级查询”入口 ,点击进入查询页面 。
在微信上查看疫情中高风险地区,可按以下步骤操作:核心步骤:打开微信,通过“支付-医疗健康 ”入口进入疫情查询页面 ,选取风险地区功能查看具体信息。详细流程:进入医疗健康模块打开微信后,点击底部菜单栏的“我”,选取“支付”选项 ,在支付页面中找到“医疗健康 ”功能并点击进入。

近来全国中高风险地区有哪些?
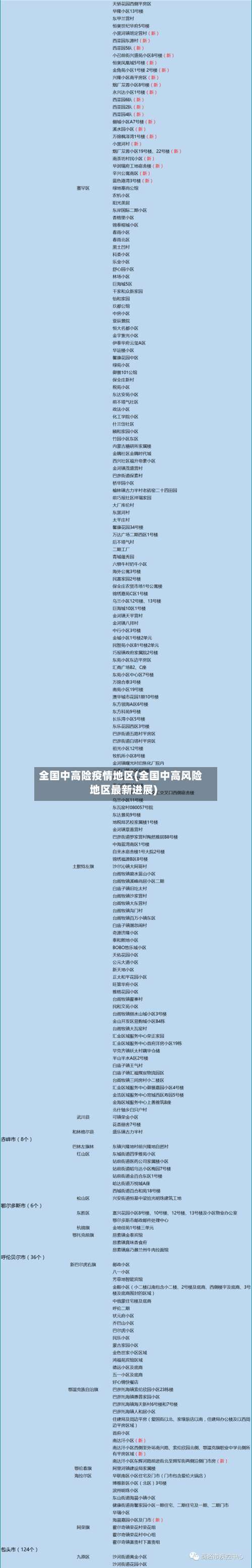
〖壹〗 、截至近来,全国中高风险地区名单如下:高风险地区9个,中风险地区167个 。
〖贰〗、近来无法直接提供全国中高风险地区的具体名单,但可通过以下方法实时查询最新信息:查询途径:通过百度App搜索【疫情风险等级查询】 ,进入国家政务服务平台或国务院客户端提供的查询服务页面。该服务由官方权威发布,数据实时更新,可确保信息准确性。
〖叁〗、全国中高风险地区一览 明确答案:截至最近的数据 ,全国的中高风险地区包括但不限于以下地区:北京某区 、黑龙江某市、广东某市等 。详细解释: 中高风险地区的划定:中高风险地区是根据病例数量、疫情传播风险等因素综合评估后划分的。
〖肆〗 、北京日报客户端记者梳理发现,近来全国有1个高风险地区,在河北;49个中风险地区 ,其中7个在北京、4个在河北、32个在辽宁、6个在黑龙江。
中高风险地区查询入口
最新全国风险地区名单可通过本地宝——全国疫情中高风险地区名单查询器实时查询 。查询平台:本地宝——全国疫情中高风险地区名单查询器查询入口:点击进入(实时更新)本地宝的全国疫情风险等级名单查询系统由小编们实时维护,风险地区有调整时会第一时间更新专题,确保用户获取的信息准确且及时。
要出远门查询全国中高风险地区 ,可通过微信的国务院客户端小程序完成,具体步骤如下:进入微信小程序页面打开微信,点击底部导航栏的“发现”选项 ,选取“小程序”进入页面。搜索“国务院客户端 ”在小程序页面右上角点击放大镜图标,输入“国务院客户端”并搜索,选取官方小程序进入。
本地宝全国疫情风险等级查询入口 网址链接:m.sh.bendibao.com/news/yqdengji/(请将此链接复制到浏览器中打开)使用方法:打开链接后,进入本地宝全国疫情风险等级查询系统 。在系统中切换至您想查询的城市 ,即可获取该城市的疫情风险等级信息。
查询方式:点击进入上海本地宝的风险专题页面,可获取全面的风险地区数据。附加功能:关注微信公众号“上海本地宝”,在对话框搜索【风险】 ,即可便捷获取实时更新的全国疫情风险等级和中高风险地区名单 。注意:以上数据仅限于中国大陆地区,不包括港澳台。
全国疫情中高风险地区的查询可以通过“国务院客户端 ”小程序和“国家政务服务平台”小程序完成。首先,您可以通过微信扫描下方的二维码直接进入“国务院客户端”小程序 ,或者点开并长按二维码识别进入 。另外,您也可以直接在微信中搜索“国务院客户端 ”小程序并点击进入。
022年全国中高风险地区查询可通过以下两种主要方式实现:查询方式一:国务院客户端小程序——疫情风险等级查询入口获取:通过微信搜索“国务院客户端”小程序,进入后即可找到“疫情风险等级查询”功能入口。
发表评论