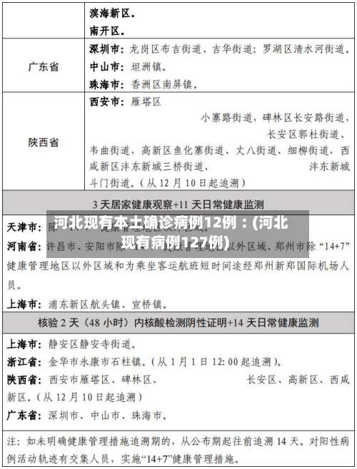
河北现有本土确诊病例12例︰(河北现有病例127例)
卫健委:9日新增确诊14例,12例为本土病例
〖壹〗、月9日0—24时 ,全国新增确诊病例14例,其中12例为本土病例(吉林11例,湖北1例) ,2例为境外输入病例(上海);无新增死亡病例,新增疑似病例1例(境外输入,内蒙古)。详细数据与情况说明新增确诊病例分类 本土病例:12例,分布于吉林(11例)和湖北(1例) 。境外输入病例:2例 ,均在上海报告。

〖贰〗 、截至8月9日24时,全国报告新增确诊病例49例,其中境外输入35例 ,本土14例(均在新疆);无新增死亡病例,现有重症病例41例,累计确诊病例84668例。新增确诊病例分布境外输入病例:共35例 ,分布如下:上海18例 山东4例 四川4例 广东3例 陕西3例 辽宁2例 浙江1例 本土病例:14例,均在新疆 。

〖叁〗、0月1日0—24时,国家卫健委公布全国新增确诊病例41例 ,其中本土病例2例,均位于黑龙江省哈尔滨市;境外输入病例39例。 以下为详细情况:新增确诊病例分布境外输入病例:共39例,分布省份及数量为:云南14例 ,上海9例,湖南4例,天津3例,广东3例 ,河南2例,辽宁1例,浙江1例 ,四川1例,陕西1例。

唐山第12例新型肺炎确诊病例是哪里人(唐山新型肺炎确诊信息)
〖壹〗、现将12例确诊病例行程轨迹公布如下第一例:男,39岁 ,武汉市人,春节前从武汉返唐探亲。1月18日早乘坐Z38次车到达北京西站,拼车返回迁西县 。1月22日到迁西县人民医院就诊 ,27日确诊。第二例:女,37岁,武汉市人 ,行程轨迹与第一例患者一致。1月27日到迁西县人民医院就诊,28日确诊 。
〖贰〗 、云南4例(德宏傣族景颇族自治州3例、红河哈尼族彝族自治州1例);内蒙古2例(均在呼和浩特市);浙江2例(嘉兴市1例、衢州市1例);江西1例(在南昌市);河南1例(在焦作市);重庆1例(在沙坪坝区)。
〖叁〗、020年2月13日河北省新型冠状病毒感染的肺炎疫情情况2020年2月13日0—24时,河北省报告新型冠状病毒肺炎新增确诊病例18例,其中 ,唐山市8例 、张家口市6例、沧州市3例、邢台市1例。
国家卫健委:新增确诊病例50例,其中本土病例12例
〖壹〗 、截至7月21日24时,国家卫生健康委员会官方网站通报新增确诊病例50例,其中本土病例12例 ,境外输入病例38例 。具体数据及分析如下:新增确诊病例分布 境外输入病例:共38例,主要来源地为云南(21例)、广东(7例)、四川(5例) 、上海(2例)、陕西(2例)、湖南(1例)。
〖贰〗 、月19日,上海新增本土新冠肺炎确诊病例88例、无症状感染者770例;北京新增本土新冠肺炎确诊病例50例、无症状感染者12例。具体信息如下:上海疫情情况新增本土病例:19日0时至24时 ,上海新增新冠肺炎本土确诊病例88例,无症状感染者770例 。
〖叁〗 、月23日0—24时,国家卫健委报告新增确诊病例54例 ,其中本土病例30例,境外输入病例24例。 具体信息如下:本土病例分布 黑龙江省15例,均在哈尔滨市。福建省15例 ,其中厦门市11例、莆田市4例 。
〖肆〗、新增确诊病例:全国31个省(自治区、直辖市)和新疆生产建设兵团报告新增确诊病例52例。境外输入病例16例,分布为上海9例,广东5例,天津1例 ,湖南1例。本土病例36例,分布为黑龙江21例,吉林13例 ,北京1例,河北1例。新增死亡病例:无新增死亡病例 。新增疑似病例:新增疑似病例2例。
河北新增确诊病例最新消息河北新增确诊病例最新消息今天
〖壹〗 、月14日0—24时,北京新增本土确诊病例36例 ,河北新增本土确诊病例3例。以下是当日全国疫情防控信息的汇总:新增确诊病例情况全国新增确诊病例49例,其中境外输入病例10例(分布:四川4例,重庆2例 ,陕西2例,上海1例,福建1例) ,本土病例39例(北京36例,河北3例) 。新增疑似病例1例,为本土病例(四川1例)。
〖贰〗、月3日0—24时,全国新增确诊病例90例 ,其中本土病例75例,境外输入病例15例。具体分布如下:本土确诊病例分布:内蒙古:61例(均在呼伦贝尔市),含3例由无症状感染者转为确诊病例 。黑龙江:5例(均在哈尔滨市)。河北:4例(均在石家庄市)。云南:4例(均在德宏傣族景颇族自治州) 。
〖叁〗、月4日0—24时 ,31个省(自治区 、直辖市)和新疆生产建设兵团报告新增确诊病例281例,其中本土病例102例,境外输入病例179例。
〖肆〗、月10日0—24时 ,全国报告新增本土确诊病例85例,其中河北82例,辽宁2例 ,北京1例。以下是详细情况:新增确诊病例总体情况当日全国31个省(自治区、直辖市)和新疆生产建设兵团报告新增确诊病例103例,其中境外输入病例18例,本土病例85例 。本土病例中 ,河北省占82例,辽宁省2例,北京市1例。
〖伍〗 、月6日0—24时,全国报告新增本土确诊病例52例 ,其中河北51例、辽宁1例。以下是详细情况说明:数据来源与统计范围根据国家卫生健康委员会发布的疫情通报,数据统计时间为1月6日0时至24时,覆盖全国31个省(自治区、直辖市)和新疆生产建设兵团。
河北商贸学校封闭管理,当地的疫情情况如何?
河北商贸学校封闭管理 ,当地的疫情情况还是比较严峻的 。在河北当地发现了核酸检测阳性患者,然后河北地区就展现了高度的重视,启动了防控措施 ,制止疫情扩散。河北的疫情 河北石家庄发现了疫情,然后当地也迅速对确诊者的活动轨迹 、接触人员和出入的场地都进行了排查,然后通知了密切接触者进行隔离。
河北封闭管理的主要区域包括石家庄高新区内的河北商贸学校以及石家庄市、邢台市的部分区县 ,而河北境内多条高速公路的部分上、下道口也因疫情防控需要关闭 。以下是具体封闭情况:石家庄高新区 河北商贸学校:已立即进行了封闭管理,并对所有在校师生进行了全员核酸检测,结果均为阴性。
石家庄新增一例无症状感染者具体情况。该感染者姓王 ,今年17岁,近来就读于河北商贸学校 。自从王某从家返校后,便没有外出。3月3日王某被送到隔离点,直到3月5日核酸检测都为阴性 ,3月6日因核酸检测呈阳性被送到定点医院。
四川省商贸学校在全面封闭管理期间,通过多举措保障教学秩序井然,学生学习状态良好 。具体措施如下:学习活动两不误线下课堂:住校教师通过声情并茂的授课 ,缓解学生对疫情的担忧,营造良好学习氛围。例如,谢善琼老师采用“线下课堂+线上钉钉直播 ”模式 ,兼顾在校与居家学生的学习需求。
管理水平严格:学校实行封闭式管理,要求学生遵守严格的纪律规定 。这种管理方式旨在帮助学生养成良好的学习习惯和生活习惯,为未来的职业生涯打下坚实的基础。教学质量高:学校的教师团队经验丰富 ,采用理论与实践相结合的教学方法。学生不仅能学到扎实的理论知识,还能通过参与各种实践活动提高自己的实践能力。
近来公开信息显示,广西梧州商贸学校实行全封闭管理模式 。全封闭管理通常指学生在校期间需统一住宿 ,非特殊情况不得随意离校,日常学习 、生活均在校内完成。这种管理模式常见于中职、技工类院校,旨在加强学生管理、保障校园安全,并减少校外因素对教学秩序的干扰。
1月12日,31省区市新增115例确诊,河北新增90例本土确诊病例
月12日0—24时 ,31省区市新增确诊病例115例,其中本土病例107例(河北90例,黑龙江16例 ,山西1例),境外输入病例8例 。 以下是详细情况:新增确诊病例分布 境外输入病例:共8例,分布在上海(5例)、广东(2例) 、福建(1例)。本土病例:共107例 ,其中河北90例,黑龙江16例,山西1例。
据吉林省卫健委1月13日通报了一名黑龙江省输入无症状感染者3 ,在之后几天的通报中,新增32例无症状感染者与其有关,多数人参加过其培训课程 。无症状感染者3具体情况:男 ,1976年出生,黑龙江省哈尔滨市呼兰区人,个体营销人员。
是的,据国家卫健委15日通报 ,1月14日,31个省区市和新疆生产建设兵团,新增本土病例135例 ,包括河北90例,黑龙江43例,广西1例 ,陕西1例。算上1月12日本土新增确诊107例,1月13日的124例,本土新增确诊病例已连续三日过百 。截至14日24时 ,31省区市现有确诊病例破千,达1001例。
发表评论