千点网
  • 首页
  • 生活百科
  • 环球视野
  • 今日资讯
  • 游戏天地
  • 每日百科
  1. 首页
  2. 环球视野 第78页
快递受疫情影响地区/受疫情影响快递会不会停运

快递受疫情影响地区/受疫情影响快递会不会停运

上海能否收发快递 上海除个别地点外可以收发快递。近来上海快递并未全面停运。上海受疫情影响,部分地区实施了暂时封控管理,人...

  • 环球视野
  • 2026-02-01
  • 阅读 38
疫情在家什么地区安全/出去玩疫情期间哪几个地方安全

疫情在家什么地区安全/出去玩疫情期间哪几个地方安全

黑龙江新增中风险区域,广州全市转疫情低风险!五一还能旅游吗?_百度... 〖壹〗、当前疫情风险区域划分中高风险区域:近来...

  • 环球视野
  • 2026-02-01
  • 阅读 21
怎么向返乡地区报备疫情/返乡怎么向社区报备

怎么向返乡地区报备疫情/返乡怎么向社区报备

外地返乡人员怎么报备 外地返乡人员可通过皖事通APP进行报备,具体操作如下:准备工具:使用iPhone12(IOS11系...

  • 环球视野
  • 2026-02-01
  • 阅读 29
佛山三水疫情地区(佛山三水疫情地区最新消息)

佛山三水疫情地区(佛山三水疫情地区最新消息)

基肯孔雅热疫情分布 截至2025年10月官方通报,基孔肯雅热在广东省内呈现多点扩散态势,佛山、广州、深圳及潮州等地持续出...

  • 环球视野
  • 2026-02-01
  • 阅读 22
开展农村地区疫情监测(农村地区疫情防控工作督查)

开展农村地区疫情监测(农村地区疫情防控工作督查)

国务院应对新冠肺炎疫情联防联控机制公布核酸检测实施办法 国务院应对新冠肺炎疫情联防联控机制公布的核酸检测实施办法,明确了...

  • 环球视野
  • 2026-02-01
  • 阅读 27
【疫情中风险地区调整,疫情中风险地区调整政策】

【疫情中风险地区调整,疫情中风险地区调整政策】

7月24日,本土新增5+4;辽宁四川各有一地调为中风险地区 月24日,全国本土新增确诊病例5例、无症状感染者4例;辽宁沈...

  • 环球视野
  • 2026-02-01
  • 阅读 21
返苏疫情重点关注地区/返苏最新要求

返苏疫情重点关注地区/返苏最新要求

重点管控地区和重点关注地区区别是什么 〖壹〗、重点管控地区是指通常所说的中高风险地区所在的行政区域。重点关注地区是指重点...

  • 环球视野
  • 2026-02-01
  • 阅读 20
查询快递疫情停运地区/如何查看疫情快递停运地区

查询快递疫情停运地区/如何查看疫情快递停运地区

手机上怎么查询快递停发地区 〖壹〗、通过顺丰速运APP可以查询快递停发地区,具体操作步骤如下:准备工具与原料确保手机为苹...

  • 环球视野
  • 2026-02-01
  • 阅读 25
登封疫情哪里是重点地区(登封疫情严重吗)

登封疫情哪里是重点地区(登封疫情严重吗)

...石峰区2例、荷塘区4例、攸县6例新冠病毒确诊病例或无症状感染者!活... 感染者4:万某峰,男,19岁,居住在荷塘...

  • 环球视野
  • 2026-02-01
  • 阅读 23
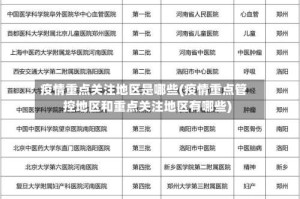
疫情重点关注地区是哪些(疫情重点管控地区和重点关注地区有哪些)

疫情重点关注地区是哪些(疫情重点管控地区和重点关注地区有哪些)

重点疫区都有哪些省份 湖北省作为重点疫区:作为疫情的发源地,湖北省尤其是武汉市在疫情期间面临着极大的挑战。随着疫情的扩散...

  • 环球视野
  • 2026-02-01
  • 阅读 22
  • 首
  • <
  • 74
  • 75
  • 76
  • 77
  • 78
  • 79
  • 80
  • 81
  • 82
  • 83
  • >
  • 尾

热门文章

  • 上海现在处于疫情的地区(上海现在是疫区)
    上海现在处于疫情的地区(上海现在是疫区)
    2026-02-06
  • 东南亚地区疫情情况(东南亚国家疫情数据)
    东南亚地区疫情情况(东南亚国家疫情数据)
    2026-01-30
  • 拼多多疫情地区调整公告/拼多多疫情停发快递了
    拼多多疫情地区调整公告/拼多多疫情停发快递了
    2026-02-02
  • 知识教程!微乐亲友房怎么开挂”开挂(透视)辅助教程
    知识教程!微乐亲友房怎么开挂”开挂(透视)辅助教程
    2026-02-05
  • 遵义地区疫情限行通知(遵义疫情控制了吗)
    遵义地区疫情限行通知(遵义疫情控制了吗)
    2026-02-02

最新文章

  • 保定是疫情重点地区吗(保定是否疫情重灾区)

  • 坐火车如何避开疫情地区/乘坐火车如何防疫

  • 疫情高危地区吉林省/吉林省是高危地区吗

  • 【疫情地区不能吃肉吗,疫情还能吃肉吗】

  • 邳州地区疫情防控电话/邳州地区疫情防控电话查询

随机文章 换一换

  • 荆州地区疫情多少人口/荆州现在有多少例
    荆州地区疫情多少人口/荆州现在有多少例
    2026-02-02
  • 柯桥哪个地区有疫情(柯桥疫情在哪个小区)
    柯桥哪个地区有疫情(柯桥疫情在哪个小区)
    2026-02-02
  • 咸宁疫情最新管控地区(咸宁疫情实时动态)
    咸宁疫情最新管控地区(咸宁疫情实时动态)
    2026-01-31
  • 重庆南桥寺地区疫情(重庆南桥寺未来发展)
    重庆南桥寺地区疫情(重庆南桥寺未来发展)
    2026-01-31
  • 资阳有疫情的地区吗/资阳有疫情的地区吗现在
    资阳有疫情的地区吗/资阳有疫情的地区吗现在
    2026-02-01
我们是一个中立的游戏资讯网站,分享独立的游戏体验和测评,本站禁止发黄赌毒,如发现全部删除,有发现者可向站长举报
© 千点网2026 版权所有 . Powered By Z-BlogPHP . 豫ICP备2024098263号-1