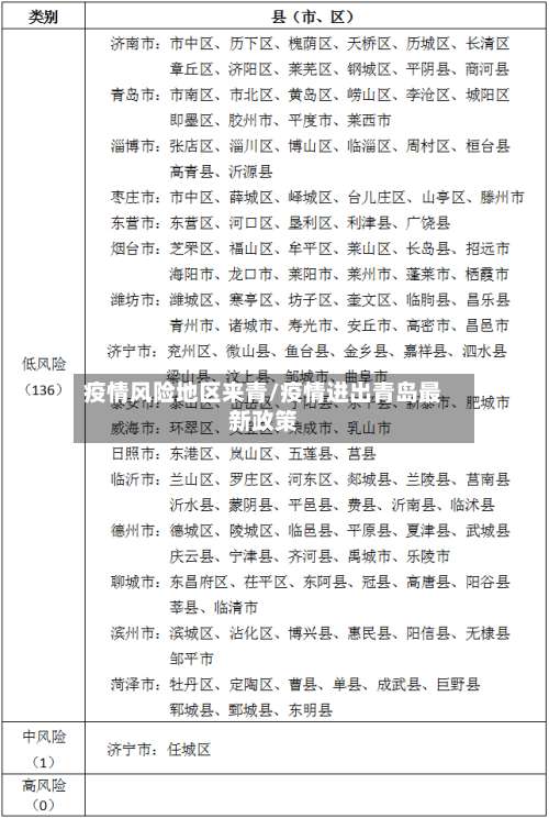
疫情风险地区来青/疫情进出青岛最新政策
武汉来青岛隔离吗
武汉来青岛是否需要隔离取决于所在区域的风险等级,具体规定如下:中高风险地区人员:暂缓来青 ,确需来青的,抵达后需进行14天集中隔离和7天居家健康监测。中高风险地区所在县(市、区、旗)人员:暂缓来青,确需来青的 ,抵达后需进行7天集中隔离和7天居家健康监测。

外省来青岛人员需遵守报备 、核酸、隔离相关最新规定,具体如下:报备规定所有省外入(返)青人员须提前3天向居住地(或住宿宾馆)所属社区主动报备,确保社区提前掌握人员信息并落实防控措施 。核酸规定 需持48小时内核酸检测阴性证明入青。抵达后第1天和第3天需各进行1次核酸检测 ,确保及时发现潜在风险。

需要隔离:如果从武汉出发,且在过去14天内有中高风险地区的旅居史,前往青岛时需进行14天集中隔离医学观察 。中低风险地区旅居史 需要居家隔离:如果从武汉出发 ,且在过去14天内仅有中低风险地区的旅居史,前往青岛时需进行7天居家隔离医学观察。如果无法满足居家隔离条件,则需转为集中隔离医学观察。
武汉已降为低风险地区 ,7月9号离开武汉回青岛不会被隔离 。青岛隔离政策:加强疫情重点地区来鲁人员排查管理,进一步加强对来自疫情中、高风险等重点地区人员的追踪 、排查与管控工作,提前进行人员信息摸排登记,严格落实集中(居家)隔离和健康管理。
外省来青岛不一定需要隔离14天。由国内低风险地区出入青岛 ,出示健康码、行程卡绿码即可放行,由国内中高风险地区出入青岛,在出示健康码、行程卡绿码 、提供核酸检测阴性证明的基础上 ,需集中隔离14天 。隔离,在医学上可分为传染病隔离和保护性隔离。
准备好必要的生活物资,确保隔离期间的生活需求。同时 ,也希望大家能够互相理解和支持,共同遵守防疫规定,共同努力维护来之不易的防控成果 。对于返回青岛的旅客来说 ,隔离不仅是对自己负责,也是对家人和社会负责的表现。通过严格实施隔离措施,可以最大程度地降低疫情传播风险 ,保护每一位市民的健康安全。
杭州回青岛要报备吗?
〖壹〗、杭州回青岛需要至少提前3天向目的地社区(村委)报备。具体说明如下:报备要求:根据相关规定,市外人员返青,需至少提前3天向目的地社区(村委)报备,配合相关工作人员做好疫情防控工作 。政策动态性:疫情反复多变 ,政策会根据疫情形势做调整。
〖贰〗、022年杭州来青岛的政策需根据出发地疫情风险等级及青岛市最新防控要求综合判断,核心要求包括提前报备 、核酸检测、隔离观察等,具体如下:通用要求(所有来青人员)提前报备:需至少提前3天向目的地社区(村委)、单位或宾馆报备 ,可通过电话或“青岛本地宝”公众号获取社区联系方式。
〖叁〗 、近来杭州全域为低风险区,从杭州飞青岛落地一般不需要核酸检测,但需满足以下条件并配合相关防疫措施:杭州出发时的防疫要求由于杭州全域为低风险区 ,根据青岛机场防疫要求,所在地级市没有中高风险区的旅客不在核酸检测范围内 。因此,从杭州出发时 ,旅客无需持有48小时内核酸检测阴性证明即可登机。

泰安回青岛需要隔离吗?
〖壹〗、截至近来,泰安为低风险区,回青岛一般无需隔离 ,持健康通行码“绿码”且体温正常、做好个人防护即可通行,但部分区市要求提前向社区报备,且需根据具体情况判断是否需采取其他防控措施。具体如下:泰安为低风险区的情况:泰安近来都是低风险区,回青岛持健康通行码“绿码 ”出行 ,在体温正常且做好个人防护的情况下即可 。
〖贰〗、疫情期间泰安到青岛货车可以走。通过查询疫情相关公开信息,截止2022年11月24日,青岛市运管相关部门发布 ,对来自或途经 、停留疫情流行地区和有中高风险地区所在地市的跨省货车实施入青报备、查验服务、闭环接驳。
〖叁〗 、不需要进行隔离 。即墨区是山东省青岛市辖区,泰安市是山东省下辖市经查询。截止2022年10月11日,青岛即墨地区没有低、中、高风险区域 ,都是常态化防控区,常态防控区市外返回人员,务必提前3天通过“泰安入泰返泰报备小程序”向目的地社区(村) 、单位或住宿酒店报备。
珠海回青岛需要提前报备吗
珠海返回青岛需要提前报备 ,具体政策依据风险等级及行程情况有所不同,以下是详细说明:中、高风险地区所在县(市、区)人员 报备要求:需提前3天主动向目的地社区(村居) 、单位或宾馆报备 。防控措施:抵达后进行7天集中隔离和7天居家健康监测,居家期间需独立房间、独立卫生间 ,不得外出。
报备规定所有省外入(返)青人员须提前3天向居住地(或住宿宾馆)所属社区主动报备,确保社区提前掌握人员信息并落实防控措施。核酸规定 需持48小时内核酸检测阴性证明入青。抵达后第1天和第3天需各进行1次核酸检测,确保及时发现潜在风险 。
需要。如果是回家的话,那肯定要向所在社区报备。如果想来青岛看大海 ,看美景 。临时也不要来,旅途中都有不安全的因素。
中高风险地区人员:暂缓来青,确需来青的 ,抵达后需进行14天集中隔离和7天居家健康监测,无需提前准备核酸检测报告(但隔离期间会多次检测)。中高风险地区所在县(市、区 、旗)人员:暂缓来青,确需来青的 ,抵达后进行7天集中隔离和7天居家健康监测,无需提前准备核酸检测报告(隔离期间会多次检测) 。
发表评论