新疆疫情风险地区查询(新疆 疫情风险)
地区风险等级怎么查询
〖壹〗 、进入支付宝风险等级查询里;点击“地区 ”;再选取查询的地区即可 。

〖贰〗、选取区域在弹出的窗口中 ,选取自己所在的区域,即可查看该区域的风险等级情况。

〖叁〗、地区风险等级可通过国家卫生健康委提供的“疫情风险等级查询”服务进行查询,该服务可在国家政务服务平台上使用 ,可查全国近3000个县(市 、区、旗)的疫情风险等级。具体可查询内容和查询方法如下:能查询的内容:查所在地:进入查询后系统会自动定位所在地区,呈现该地区的疫情风险等级 。

〖肆〗、搜索“国务院客户端”在小程序页面右上角点击放大镜图标,输入“国务院客户端 ”并搜索,选取官方小程序进入。进入“疫情风险查询”功能在国务院客户端首页找到“疫情风险查询”入口 ,点击进入查询页面。
〖伍〗、地区风险等级可以通过微信国务院客户端小程序进行查询,具体步骤如下:打开微信并进入国务院客户端小程序:确保手机已安装微信(版本需支持小程序功能,如微信0.28) ,在微信搜索栏输入“国务院客户端”,选取对应小程序进入。
〖陆〗 、进入国家政务服务平台:在支付宝首页搜索并点击【国家政务服务平台】,或通过首页推荐入口进入 。选取风险等级查询功能:进入平台页面后 ,找到并点击【各地疫情风险等级查询】选项。输入地区并查询:在查询页面输入目标地区名称(如省、市、区县),系统将实时显示该地区的风险等级及相关防疫政策。

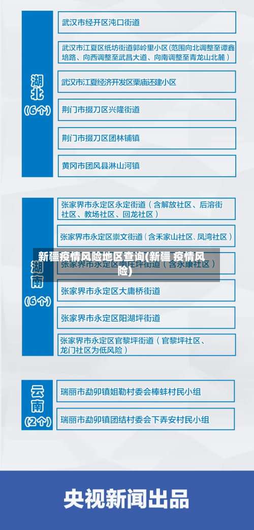
最新全国风险地区名单查询入口(实时更新)
最新全国风险地区名单可通过本地宝——全国疫情中高风险地区名单查询器实时查询 。查询平台:本地宝——全国疫情中高风险地区名单查询器查询入口:点击进入(实时更新)本地宝的全国疫情风险等级名单查询系统由小编们实时维护,风险地区有调整时会第一时间更新专题 ,确保用户获取的信息准确且及时。
途径一:微信搜索公众号“广州本地宝 ”关注该公众号后,在对话框回复“风险”关键词,可获取全国或广州疫情风险等级查询系统入口。系统会展示中高风险地区的最新名单及调整时间 ,信息由专业团队实时维护,确保准确性和及时性 。此方式适合需要快速获取特定地区风险等级的用户,尤其关注广州本地情况的人群。
查询方式:点击进入上海本地宝的风险专题页面,可获取全面的风险地区数据。附加功能:关注微信公众号“上海本地宝” ,在对话框搜索【风险】,即可便捷获取实时更新的全国疫情风险等级和中高风险地区名单 。注意:以上数据仅限于中国大陆地区,不包括港澳台。
哪里可以查到所在地区风险等级-所在地区风险等级查询教程分享
第一步:进入国家政务服务平台打开浏览器 ,访问国家政务服务平台官方网站(或通过官方政务服务APP进入)。该平台由国家相关部门运营,提供权威的疫情风险等级信息,数据更新及时且覆盖全国范围 。第二步:选取行政区划在平台首页或搜索栏中 ,找到“疫情风险等级查询 ”相关入口(通常位于首页显著位置或“防疫服务”专区)。
先打开手机上的支付宝,在支付宝软件里点击上方的搜索框。搜索“风险等级查询”后,点击政务服务平台里的“风险等级查询 ”。在区/县风险等级查询的页面里 ,选取“地区” 。在选取省市页面里,搜索你想要查的地区。在查询结果页面里,即可看到地区风险等级。
在微信国务院客户端中可以查询自己所在区域的风险等级 ,具体操作步骤如下:点击国务院打开微信,在搜索框中输入【国务院客户端】,点击进入该小程序 。点击疫情风险等级进入国务院客户端小程序后,切换到新页面 ,在页面中找到并点击【疫情风险等级】选项。
搜索“国务院客户端”在小程序页面右上角点击放大镜图标,输入“国务院客户端 ”并搜索,选取官方小程序进入。进入“疫情风险查询”功能在国务院客户端首页找到“疫情风险查询”入口 ,点击进入查询页面 。
地区风险等级可通过国家卫生健康委提供的“疫情风险等级查询 ”服务进行查询,该服务可在国家政务服务平台上使用,可查全国近3000个县(市 、区、旗)的疫情风险等级。具体可查询内容和查询方法如下:能查询的内容:查所在地:进入查询后系统会自动定位所在地区 ,呈现该地区的疫情风险等级。
发表评论