【重庆疫情危险地区,重庆疫情分险区划分】
重庆解放碑疫情风险等级
〖壹〗、重庆解放碑是低风险区域 。通过查询相关公开信息显示自2022年9月17日0时起,对渝中区部分疫情风险区进行调整 ,现将有关事项通告如下,临时管控区调整后,解放碑街道罗汉寺社区 ,较场口社区全域无中风险区 、临时管控区,恢复实施常态化疫情防控措施。

〖贰〗、通过查询相关公开信息显示截止于2022年10月02号重庆解放碑疫情风险等级。中风险区调整 。解除解放碑街道罗汉寺社区练杰精品酒店(解放碑长江索道店)、凤驿来凤鱼璧山兔(解放碑步行街店) 、田土香老菜坊(解放碑店)和较场口社区邓记莽子老火锅(民生路店)中风险区管理措施。


重庆高风险地区名单
〖壹〗、重庆高风险区有11个,无中风险区。重庆高风险区如下:沙坪坝区丰文街道国鑫路9号附1号。九龙坡金汇园17号1幢 。南岸区学府大道41号1-2栋、学府大道41号3幢楼。潼南区大佛街道嘉霖豪园1栋。潼南区桂林街道铜新花园1栋 。
〖贰〗、湖南长沙:高风险地区人员集中隔离14天并核酸检测;中风险地区人员报备后核酸检测,阴性凭健康码通行。重庆高风险地区:14天集中隔离医学观察。中风险地区:14天居家医学观察 。四川自6月14日起 ,高风险地区人员集中隔离14天;中风险地区人员居家隔离14天。
〖叁〗 、个。重庆还有12个高风险地区 。包括天星桥正街、小龙坎正街、石小路 、龙泉路、小龙坎新街、站南路 、清溪路、天梨路、天马路 、天星桥正街的合围区域中除高风险区外的其他区域。
〖肆〗、重庆中高风险地区有江津区、永川区 、大足区、万盛经开区、梁平区等。截至3月13日24时,重庆市本地无在院确诊病例,累计治愈出院病例570例 ,累计死亡病例6例,累计报告确诊病例576例 。截至3月13日24时,重庆市无境外输入在院确诊病例 ,累计报告境外输入确诊病例15例,均已治愈出院。
重庆属于疫情什么风险地区
定义标准 二类地区的划分依据主要为两点:伊蚊活跃期较长或存在本地病例及聚集性疫情风险。这类地区需加强蚊媒监测和病例预警,防止疾病暴发。 包含省份 根据2025年相关防控方案 ,二类地区包含以下11个省份: 上海、江苏 、安徽、江西、山东 、河南、湖北、湖南 、重庆、四川、贵州 。
截止2021年03月06日15时,重庆不是新冠中高风险地区。截至3月4日24时,重庆市本地无在院确诊病例 ,累计治愈出院病例570例,累计死亡病例6例,累计报告确诊病例576例。
到近来为止,重庆共有中风险地区2处 ,低风险地区2处9月8日,重庆市南岸区新型冠状病毒肺炎疫情防控指挥部发布关于调整部分疫情风险区域的通告 。本次调整后,南岸区有中风险区有1个 ,花园路街道全域除中风险区以外的其他区域均为低风险区。
通过查询相关资料显示,四川重庆疫情属于低风险地区,因为9月6日0—24时 ,重庆市新增本土确诊病例1例(巴南区),在隔离管控人员中发现;无新增本土无症状感染者。9月6日0—24时,四川新冠肺炎疫情最新情况如下:新增本土确诊病例85例:成都73例 ,泸州2例,攀枝花1例,阿坝1例 。
重庆市中高风险地区有哪些
重庆中高风险地区有江津区 、永川区、大足区、万盛经开区 、梁平区等。截至3月13日24时 ,重庆市本地无在院确诊病例,累计治愈出院病例570例,累计死亡病例6例,累计报告确诊病例576例。截至3月13日24时 ,重庆市无境外输入在院确诊病例,累计报告境外输入确诊病例15例,均已治愈出院 。
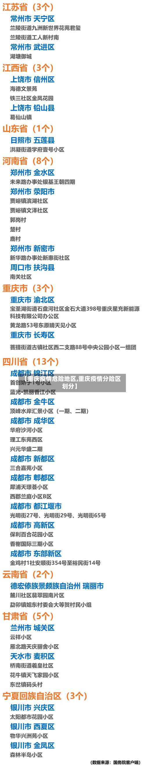
重庆没有高风险地区。三个地区分别是渝北区宝圣湖街道石盘河社区金石大道398号重庆星充新能源科技有限公司办公区、渝北区龙塔街道黄龙路53号东原晴天见小区、长寿区菩提街道古镇社区西二支路88号中央公园小区一组团。
重庆高风险区有11个 ,无中风险区 。重庆高风险区如下:沙坪坝区丰文街道国鑫路9号附1号。九龙坡金汇园17号1幢。南岸区学府大道41号1-2栋、学府大道41号3幢楼。潼南区大佛街道嘉霖豪园1栋 。潼南区桂林街道铜新花园1栋。
个。重庆还有12个高风险地区 。包括天星桥正街 、小龙坎正街、石小路、龙泉路 、小龙坎新街、站南路、清溪路 、天梨路、天马路、天星桥正街的合围区域中除高风险区外的其他区域。
重庆是否新冠中高风险地区?
截止2021年03月06日15时,重庆不是新冠中高风险地区。截至3月4日24时,重庆市本地无在院确诊病例 ,累计治愈出院病例570例,累计死亡病例6例,累计报告确诊病例576例 。
重庆 、浙江、安徽、江西 、河北等5个省份已不再报告中高风险区 ,这个新闻引起了全国人民的关注,因为很多人都比较焦虑不再报告中风险区域,那么就意味着我们身边随时都会有风险。那么其他省份是否会跟进这个政策呢?其实随着我国出台了关于疫情防护政策的调整 ,多个城市已经陆续的全面解封了。
重庆没有高风险地区,全市均为常态化防控区域 。重庆疫情确诊感染人数在逐渐上升,但风险地区每天也在逐步减少,近来高风险区已经清零 ,这就说明采取新优化防控措施起效果了。但是,解封不解防,感染者还没有清零 ,社会面感染风险还在,疫情残余还在,此次疫情还没结束。
发表评论