全国疫情重点地区是哪里(全国疫情重点地区包括哪些地方?)
重点疫区都有哪些省份
湖北省作为重点疫区:作为疫情的发源地,湖北省尤其是武汉市在疫情期间面临着极大的挑战 。随着疫情的扩散 ,湖北省其他地区也受到了严重影响,因此整个省份被视为重点疫区。 广东 、黑龙江等省份的疫情情况:广东等地由于人口流动大、密度高,疫情传播速度快 ,一度成为重要的防控区域。

传统的重点疫区广东、广西 、贵州、重庆、山东、云南和海南,近年发病率都有较大幅度的下降 。而传统的低发区,如东北三省的黑龙江 、吉林和辽宁,西部的新疆、西藏、青海 ,最近3年或3年以上一直连续保持发病率为0,已有条件在中国第一批摘掉狂犬病疫区的帽子。

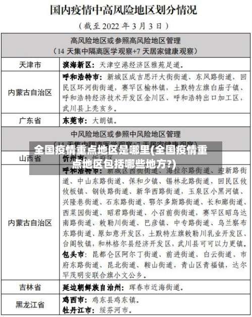
个重点疫区:湖北全省各市;浙江省温州市 、台州市、杭州市、宁波市;河南省信阳市 、驻马店市;安徽省合肥市、阜阳市;江西省南昌市。动物疫病流行国家/地区是指病毒或病菌所能传播的国家或地区。疫病流行区的范围大小受传播方式和环境条件的限制 。动物疫病是指动物传染病、寄生虫病。

新增2257例!广东公布,哪里疫情最严重?
广东基孔肯雅热疫情最严重的地区是江门市。根据2025年10月5日至11日的最新通报,广东省新增基孔肯雅热本地病例2257例 ,其中江门市新增1255例,占比超55%,病例数显著高于其他城市 。虽然江门市的疫情持续波动下降 ,但仍处于较高水平。
2025年8月疫情分布 根据广东省疾控局2025年8月17-23日通报,全省新增336例本土病例,主要分布在佛山 、广州、湛江、潮州 、深圳、河源、惠州、东莞8个地级市 ,其中佛山与广州作为珠三角核心城市,病例数量占当周期内总新增量近四成。
025年10月5日0时至10月11日24时,广东省基孔肯雅热疫情在深圳新增109例本地个案的背景下 ,整体呈现多地散发 、局部集中的蔓延态势 。疫情总体规模与分布特征广东省本周新增报告2257例基孔肯雅热本地个案,覆盖全省21个地级市中的19个,显示病毒传播范围广泛。
广东省病例情况: 2025年10月5日至11日期间,广东省累计新增本地病例2257例 ,主要分布在江门、广州、佛山等多个城市,疫情呈现区域性扩散趋势。 河南省风险等级: 河南省被划定为基孔肯雅热流行风险Ⅱ类地区,存在聚集性疫情发生的潜在风险 ,需加强监测和防控措施 。
美洲地区 全年确诊病例超过28万例,占全球总数一半以上,是当前疫情最严重的区域。 欧洲地区 主要受法国海外属地疫情影响 ,例如留尼汪岛出现异常感染激增。
近期疫情数据显示,广东一周内新增病例从2257例激增至2940例,江门一地占全省病例的近一半 ,且室内感染率超过50% 。这种快速扩散的态势表明,若不采取有效措施,疫情可能进一步失控。由于基孔肯雅热近来无特效药和疫苗 ,灭蚊成为唯一可行的防控手段。
本轮疫情已波及19省份
本轮疫情自10月17日西安报告2例阳性病例以来,已波及多省份,十几天内全国累计报告新增本土阳性病例超700例,其中497例与内蒙古 、甘肃等地疫情存在直接或间接关联。以下从疫情发展时间线、传播关联性、防控挑战三方面展开分析:疫情发展时间线本轮疫情始于10月17日 ,西安报告2例阳性病例,随后病例数在短时间内快速上升 。
中国防控成效与挑战中国通过“动态清零 ”政策 、大规模核酸检测、疫苗接种等措施,有效控制了疫情规模 ,但境外输入压力持续存在。例如,本轮疫情波及19省份,主要因奥密克戎变异株传播力强、隐匿性高 ,需持续强化常态化防控(如健康监测 、场所码使用等)。
预防感染新冠的有效办法:1,勤洗手,不要有抠鼻子揉眼睛的习惯;2 ,与他人保持一米以上距离;3,分餐制,不仅与家人分餐 ,也要与朋友、同事等聚餐时分餐(因为无症状感染者的传染方式是口液传染) 。
近期全国疫情形势本土感染者分布:8月以来,全国9个省份累计报告本土感染者超百例,其中海南省超两千例。海南三亚:疫情仍处于高位进展期。新疆、内蒙古 、广东:多地疫情快速发展,存在社会面传播风险 。西藏:拉萨、日喀则、阿里等地新报告本土疫情 ,传播扩散风险较高。
本轮疫情波及全国28个省份,主要与全球疫情形势、境外输入风险及奥密克戎变异株的特性有关,具体原因如下:全球第四波疫情流行的影响:当前全球正处于第四波新冠大流行中 ,西太平洋地区(包括日本 、韩国、越南及中国香港)疫情尤为严峻。
中国内地日增本土感染人数8连升,疫情防控形势依然严峻复杂
〖壹〗、中国内地日增本土感染人数连续8天上升,疫情防控形势严峻复杂,多地疫情呈现不同特点 。全国整体情况 感染人数持续攀升:27日新增本土确诊3748例 、无症状感染者36304例 ,合计40052例,连续5天超3万例且8连升,连续13天波及31个省份 ,逾半数省份日增超500例。
〖贰〗、全国单日新增本土感染者在10月28日为1477例,半个月时间,翻了七倍不止。其中广东省广州市病例数攀升最快 。“当前 ,广州市正面临抗疫三年以来最复杂、最严峻的疫情。”广州市卫生健康委副主任 、新闻发言人张屹在11月5日的广州市疫情防控新闻发布会上表示。
〖叁〗、当前疫情形势依然严峻全国日增感染人数高位运行:截止到相关统计时间,全国每天新增感染人数仍在3万多例的高位。这一数据表明,疫情尚未得到有效控制,传播风险依然存在 。抗疫战争进入第三年:我国抗疫战争已经持续了三年 ,期间经历了多次疫情波动和防控策略的调整。
发表评论