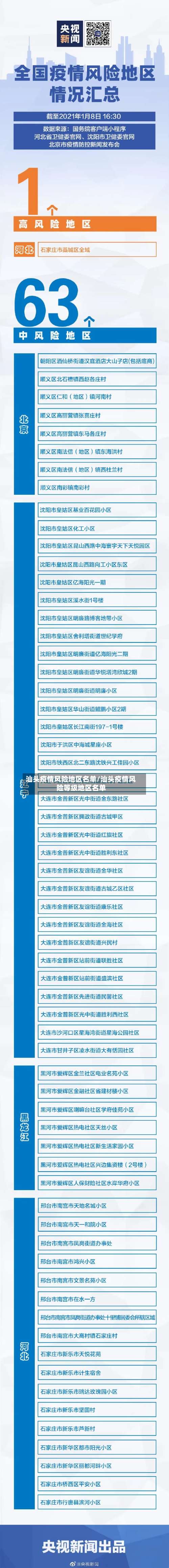
汕头疫情风险地区名单/汕头疫情风险等级地区名单
下个月去潮汕有病毒吗现在
〖壹〗 、近来没有明确迹象表明下个月潮汕地区有特定病毒集中传播风险 ,但需结合动态信息提前做好防护准备。当前疫情形势 全国及广东地区近期呼吸道疾病感染率维持在常规波动范围,尚未监测到新发病毒集中暴发 。潮汕当地夏季高温环境对多数呼吸道病毒传播有一定抑制作用,但人员流动频繁区域仍需警惕个别散发病例。

〖贰〗、潮汕地区现在有登革热病毒病例报告。据广东省疾病预防控制中心发布的消息 ,潮汕地区(特指潮州)近期出现了登革热病毒的传播情况 。具体情况如下:病例报告:2025年6月23日至6月29日,潮汕地区(潮州)报告了2例登革热本地病例。而在随后的2025年7月7日至7月13日,该地区又新增了7例登革热本土病例。

〖叁〗、月份台湾回潮汕需要隔离,因为现在的病毒还没有完全的消失 ,为了你个人的身体健康,隔离14天。为了自己,也为了社会 。
〖肆〗 、通过查询相关资料显示 ,潮汕是常态化的城市。因为根据潮汕疫情防控形势,按照国务院应对新型冠状病毒肺炎疫情联防联控机制综合组《新型冠状病毒肺炎防控方案(第九版)》相关规定和划分,潮汕是常态化的城市。
〖伍〗、途经地区市民:若您在4月13日后到过D2283次列车途经站点(如宁德、福州等) ,需留意官方流调信息,配合排查工作 。防疫措施依据:根据《新型冠状病毒肺炎防控方案(第九版)》,密切接触者需实施7天集中隔离医学观察+3天居家健康监测。次密切接触者需根据风险评估结果采取相应管控措施。
〖陆〗、有疫情 。据官方报告202125揭阳惠来 、普宁、汕头、潮州个别区域有零星疫情。

汕头市高风险地区有哪些
〖壹〗 、近来广东省高风险地区分别有:广州、茂名、东莞 、深圳、汕头、揭阳 、清远、阳江、韶关 、江门、惠州、中山、潮州。近期疫情严峻 ,要做好防护,少聚集,勤做核酸 。
〖贰〗 、决定对我区_江街道风险区域进行调整。即日起 ,将高风险区塔北十巷2号、溪新路四巷3号2座、_都路4号 、_新路9号2座调整为低风险区,实行“个人防护,避免聚集”等管理措施,低风险区域内人员非必要不离开本区域 ,确需离开的应持48小时内核酸检测阴性证明。以上措施自本通告发布之时起执行 。
〖叁〗、通过查询相关资料显示,汕头不是中高风险地区。根据汕头中高风险地区查询了解到,截止2022年09月28日15时 ,汕头暂无高中低风险地区,全域都是常态化防控区域。
〖肆〗、汕头是中高风险地区的,有得病的地区一般都属于中高风险地区的 ,具体情况可以拨打当地防疫办的电话询问。
〖伍〗 、不严重 。广东省汕头疫情不严重,通过查询汕头市疫情防控信息显示;该地区属于低风险地区疫情不严重。
〖陆〗、深圳市福田区福保街道菩提路216号点彩人家28栋该区域被明确列为高风险区,需重点关注蚊媒传播风险。基孔肯雅热和登革热均通过伊蚊叮咬传播 ,居民应加强防蚊措施,如清理积水容器、使用蚊帐或驱蚊剂,避免蚊虫滋生 。
汕头哪里疫情最严重
〖壹〗 、根据疫情相关信息查询截止2022年11月11日汕头高峰期疫情最严重的区域有:潮阳区贵屿镇湄洲村高风险 ,汕头市潮阳区和平镇练北社区高风险,汕头市潮南区陈店镇陈店社区高风险,汕头市潮南区陈店镇柯围社区高风险,汕头市潮南区陈店镇湖西村高风险 ,汕头市潮南区陈店镇港后村高风险,汕头市潮南区陈店镇浮草村高风险区。
〖贰〗、金平区。通过查询汕头市疫情官方网站了解到,截止2022年12月8日 ,其汕头金平区疫情最严重,属于高风险地区 。疫情,汉语词语 ,指疫病的发生和发展情况,大范围内出现的较大型疫情有重症急性呼吸综合征(SARS)、甲型H1N1流感及新型冠状病毒肺炎。
〖叁〗 、025年10月26日可前往汕头旅游,但需提前核实基孔肯雅热疫情动态并落实防护措施 ,近来无证据表明当地疫情严重,但需以官方信息为准。
〖肆〗、月24日0-24时,汕头市新增1例新冠肺炎确诊病例(轻型)和1例无症状感染者 ,均在集中隔离场所隔离观察人员中发现 。病例1,居住在澄海区凤翔街道,在集中隔离场所隔离观察人员中发现。无症状感染者1,为龙湖区报告的省外来汕货车司机 ,在集中隔离场所隔离观察人员中发现。
〖伍〗、盛安楼古寨:位于广东省汕头市澄海区莲华新楼村,始建于乾隆癸亥年(1743 年),距今 250 多年 。全寨占地面积约 3000 平方米 ,古寨寨墙厚 08 米,高 10 米左右,环形状 ,只有一个寨门出入,从外面看酷似一座小城,“盛安楼 ”三字刻于寨门之上。寨门前有一池塘 ,当地村民称为“放生池”。
发表评论