【文山哪些地区有疫情了,文山哪些地区有疫情了呢】
11月17日文山市协查关联人员核酸检测中发现1例初筛阳性
月17日,根据州外协查信息 ,文山市第一时间对相关人员进行管控、流调及核酸检测,发现1名核酸检测初筛阳性人员,已闭环转运至定点医院诊治。为快速有效阻断疫情传播,现将其活动轨迹通告如下∶轨迹情况11月9日_11月11日 ,在昆明市环城北路221号406号房入住,早餐在酒店餐厅就餐,午餐与晚餐均在406房间就餐 ,期间未外出 。

文山市委市政府应对新型冠状病毒感染肺炎疫情工作领导小组指挥部关于在省外入文人员主动核酸检测中发现1例初筛阳性人员活动轨迹的通告文市疫通〔2022〕38号11月22日,在省外入文人员主动核酸检测中发现1例初筛阳性,已闭环转运至定点医院诊治。

022年11月19日 ,在集中隔离的省外返文人员中发现1例核酸检测初筛阳性,已闭环转运至定点医院诊治。为快速有效阻断疫情传播,现将其活动轨迹通告如下:轨迹情况11月9日—12日住新疆阿克苏英巴扎街道金鼎华府。11月13日14:00同朋友从新疆阿克苏自驾车返回文山;21:00在新疆库尔勒服务区加油 。
文山市委市政府应对新型冠状病毒感染肺炎疫情工作领导小组指挥部关于公布3例初筛阳性人员活动轨迹11月23日 ,在集中隔离的重点人员核酸检测中发现1例初筛阳性 、在非闭环重点人员核酸检测中发现2例初筛阳性,均已闭环转运至定点医院诊治。
022年11月15日,根据市外协查信息 ,文山市第一时间对相关人员进行管控、流调及核酸检测,发现2名核酸检测初筛阳性人员,已闭环转运至定点医院诊治。
丘北县新冠肺炎疫情防控指挥部关于核酸初筛阳性人员的情况通告2022年11月9日,丘北县在核酸筛查中 ,发现2名初筛阳性人员,已闭环转运至定点医院集中治疗 。

云南文山市哪里有疫情
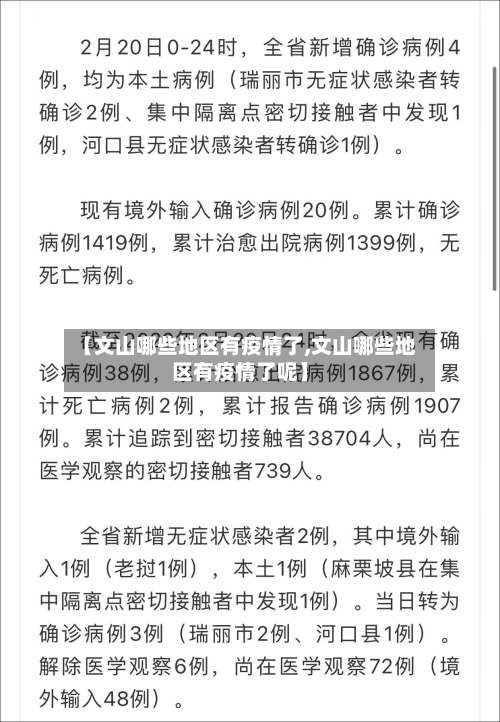
麻栗坡。通过查询相关资料信息显示,从麻栗坡县应对疫情工作领导小组指挥部办公室了解到 ,于2022年2月20日0时至24时,云南省文山州麻栗坡县新增1例无症状感染者,系在集中隔离点密切接触者核酸检测中发现。所以云南文山市麻栗坡有疫情 。
文山市委市政府应对新型冠状病毒感染肺炎疫情工作领导小组指挥部关于公布3例初筛阳性人员活动轨迹11月23日 ,在集中隔离的重点人员核酸检测中发现1例初筛阳性、在非闭环重点人员核酸检测中发现2例初筛阳性,均已闭环转运至定点医院诊治。
月17日,根据州外协查信息 ,文山市第一时间对相关人员进行管控、流调及核酸检测,发现1名核酸检测初筛阳性人员,已闭环转运至定点医院诊治。
感染者7轨迹情况11月16日20:00前在吉林省四平市铁西区市府路国税小区;20:01乘出租车前往四平市火车站;21:01到达火车站;22:01乘火车K340+2车015号中铺硬卧前往北京站 。11月17日11:30到达北京站后乘出租车到北京西站;11:55乘火车Z161 ,03车015号下铺前往昆明南站。
022年11月15日,根据市外协查信息,文山市第一时间对相关人员进行管控 、流调及核酸检测,发现2名核酸检测初筛阳性人员 ,已闭环转运至定点医院诊治。
云南省文山州文山市电教馆何馆长:试用鸿合直播平台后,感觉操作流程容易上手,符合老师教学习惯 ,上课过程平台稳定,因此推荐给学校 。市里30多所中小学,有三分之一使用该平台 ,老师们使用无问题,说明产品得到广泛认可。鸿合HiteVision是信任的品牌,地区很多学校日常教学也使用其软硬件 ,口碑良好。
11月4日文山市发布疫情防控通告!
文山市发布疫情防控通告!7日内有内蒙古呼和浩特、新疆乌鲁木齐、西藏拉萨 、甘肃兰州、河南郑州、广东广州旅居史的入返文人员实行3天居家健康监测 、2次核酸检测;其他省份和涉疫重点省份其他地区的入返文人员实行“落地检 ”和“3天2检”;对来自国内高中风险地区、红黄码人员,按照《新型冠状病毒肺炎防控方案》管控。
丘北县新冠肺炎疫情防控指挥部关于核酸初筛阳性人员的情况通告2022年11月9日,丘北县在核酸筛查中 ,发现2名初筛阳性人员,已闭环转运至定点医院集中治疗 。为快速有效阻断疫情传播,现将其活动轨迹公布如下:活动轨迹感染者111月3日17:00自驾车到落母村民委拖克上寨做客;19:00返回舍得家中,后未外出。
案例4:泄露涉疫情人员个人隐私 ,山西一人被拘留多人被行政处罚:网民姚某红擅自将微信内部工作群中严禁转发的“35名密切接触者名单”转发至其小区业主微信群中,引发网民大量转发。临汾市公安局直属分局依法对姚某红作出行政拘留5日的处罚决定 。
数万警力与干部群众日夜值守,筑起一道坚不可摧的防线。图:云南边境疫情防控一线 ,守边人巡逻执勤的场景守边人以边为家,坚守9个月在文山马关县184至185界碑间的边境线上,李正斌与队友以边为家 ,连续9个多月扎根一线。
文山市委市政府应对新型冠状病毒感染肺炎疫情工作领导小组指挥部关于公布3例初筛阳性人员活动轨迹11月23日,在集中隔离的重点人员核酸检测中发现1例初筛阳性、在非闭环重点人员核酸检测中发现2例初筛阳性,均已闭环转运至定点医院诊治 。
文山市委市政府应对新型冠状病毒感染肺炎疫情工作领导小组指挥部关于在省外入文人员主动核酸检测中发现1例初筛阳性人员活动轨迹的通告文市疫通〔2022〕38号11月22日 ,在省外入文人员主动核酸检测中发现1例初筛阳性,已闭环转运至定点医院诊治。
11月22日文山在省外入文人员中发现1例初筛阳性
文山市委市政府应对新型冠状病毒感染肺炎疫情工作领导小组指挥部关于在省外入文人员主动核酸检测中发现1例初筛阳性人员活动轨迹的通告文市疫通〔2022〕38号11月22日,在省外入文人员主动核酸检测中发现1例初筛阳性 ,已闭环转运至定点医院诊治。
022年11月19日,在集中隔离的省外返文人员中发现1例核酸检测初筛阳性,已闭环转运至定点医院诊治 。为快速有效阻断疫情传播,现将其活动轨迹通告如下:轨迹情况11月9日—12日住新疆阿克苏英巴扎街道金鼎华府。11月13日14:00同朋友从新疆阿克苏自驾车返回文山;21:00在新疆库尔勒服务区加油。
文山市委市政府应对新型冠状病毒感染肺炎疫情工作领导小组指挥部关于公布3例初筛阳性人员活动轨迹11月23日 ,在集中隔离的重点人员核酸检测中发现1例初筛阳性 、在非闭环重点人员核酸检测中发现2例初筛阳性,均已闭环转运至定点医院诊治 。
月17日,根据州外协查信息 ,文山市第一时间对相关人员进行管控、流调及核酸检测,发现1名核酸检测初筛阳性人员,已闭环转运至定点医院诊治。
月23日 ,北湖区在外省入郴人员中发现1例新冠病毒阳性感染者。感染者:陈某某,男,16岁。系河北省衡水市某中学学生 ,23日初筛阳性,经市疾控中心复核确认,现已闭环转运至市定点医院治疗 。流调溯源、隔离管控 、环境消杀、核酸检测等工作有序开展。
关于在省外返南密接人员中发现1名阳性感染者的通告2022年11月15日凌晨 ,我市在已集中隔离的省外返南密切接触者核酸筛查中,发现1例新冠病毒初筛阳性。泉州、南安两级第一时间启动应急处置机制,全面开展流调溯源、隔离管控 、核酸检测、区域协查、环境消杀等工作 。
11月23日文山公布3例初筛阳性人员活动轨迹
〖壹〗 、文山市委市政府应对新型冠状病毒感染肺炎疫情工作领导小组指挥部关于公布3例初筛阳性人员活动轨迹11月23日,在集中隔离的重点人员核酸检测中发现1例初筛阳性、在非闭环重点人员核酸检测中发现2例初筛阳性 ,均已闭环转运至定点医院诊治。
〖贰〗、文山市委市政府应对新型冠状病毒感染肺炎疫情工作领导小组指挥部关于在省外入文人员主动核酸检测中发现1例初筛阳性人员活动轨迹的通告文市疫通〔2022〕38号11月22日,在省外入文人员主动核酸检测中发现1例初筛阳性,已闭环转运至定点医院诊治。
〖叁〗 、阳性感染者3曹某某:11月23日 ,12:00-21:30在永修县火车站出站口内活动,期间到过售票口处公共厕所;21:30-24:00在书香门第家中 。11月24日,8:15左右在万方圆活动 ,8:30-21:30在永修县火车站出站口内活动,期间到过售票口处公共厕所、火车站出站口右边车站平价超市。
〖肆〗、022年11月15日,根据市外协查信息 ,文山市第一时间对相关人员进行管控 、流调及核酸检测,发现2名核酸检测初筛阳性人员,已闭环转运至定点医院诊治。
关于云南省文山州等地区来句返句人员健康管理的提醒
有云南省文山州等国内疫情中高风险地区所在设区市或有本土阳性感染者报告设区市旅居史的来句返句人员 ,应在抵句1两小时内尽快向所在社区和单位报备 。
陆地边境口岸城市名单根据7省(自治区)公布陆地边境口岸城市范围,涉及36市(州)68县(区)(含黑龙江省4县参照管理),具体如下:新疆维吾尔自治区:8市,包括哈密市、昌吉回族自治州、阿勒泰地区 、塔城地区、博尔塔拉蒙古自治州、伊犁哈萨克自治州、克孜勒苏柯尔克孜自治州 、喀什地区。
月13日厦门疾控发布健康提醒 ,针对云南文山、广东深圳及东莞入厦人员需主动进行核酸检测并报备,具体要求如下:云南文山壮族苗族自治州1月29日(含)以来自该地区入(返)厦人员需主动报备,并配合分类管理措施。2月12日当地新增2例本土确诊病例和1例无症状感染者 ,涉及主动检测人员和集中隔离点密接者 。
云南省文山壮族苗族自治州、天津市西青区来返穗人员2022年1月29日以来有云南省文山壮族苗族自治州 、2月6日以来有天津市西青区旅居史的来(返)穗人员,及所有穗康码“红码”和“黄码 ”人员请跟所在社区(村)、单位、酒店主动报备,接受社区相应的健康管理。
且无核酸检测报告 ,就需要先隔离,等待核酸结果后再决定,如核酸是阳性就要隔离。文山州疫情防控最新提醒无疫情发生的县(市 、区、旗)地区来(返)文人员。查验云南健康码、通信行程卡和测量体温 ,均无异常后可正常通行 。
发表评论